重磅!應急管理部出臺專項方案整治安評機構
重磅!應急管理部出臺專項方案整治安評機構
日前,應急管理部辦公廳關于印發《安全評價機構執業行為專項整治方案》的通知,并要求各相關單位抓好落實。
《通知》指出,要堅決整治安全評價機構弄虛作假問題,全面凈化安全評價市場。以整治安全評價機構弄虛作假、生產經營單位以虛假報告獲取相關許可(“兩虛假”),安全評價機構出租出借資質、評價人員出租出借資質證書(“兩出借”)等問題為重點。
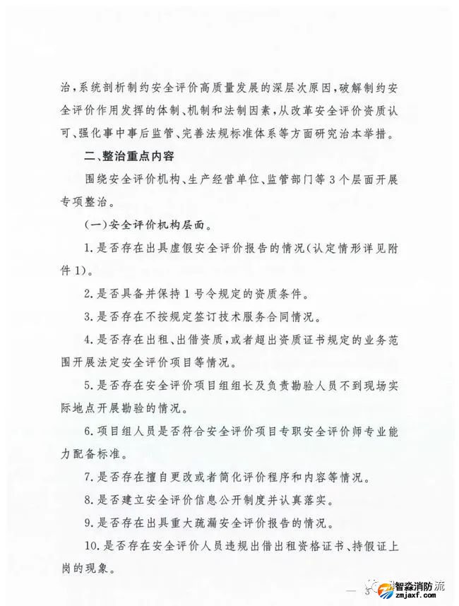
整治重點內容
圍繞安全評價機構、生產經營單位、監管部門等3個層面開展專項整治
(一)安全評價機構層面(十一項)
1.是否存在出具虛假安全評價報告的情況。
2.是否具備并保持1號令規定的資質條件。
3.是否存在不按規定簽訂技術服務合同情況。
4.是否存在出租、出借資質,或者超出資質證書規定的業務范圍開展法定安全評價項目等情況。
5.是否存在安全評價項目組組長及負責勘驗人員不到現場實際地點開展勘驗的情況。
6.項目組人員是否符合安全評價項目專職安全評價師專業能力配備標準。
7.是否存在擅自更改或者簡化評價程序和內容等情況。
8.是否建立安全評價信息公開制度并認真落實。
9.是否存在出具重大疏漏安全評價報告的情況。
10.是否存在安全評價人員違規出借出租資格證書、持假證上崗的現象。
11.是否存在安全評價人員冒用他人名義或者允許他人冒用本人名義在安全評價報告和原始記錄中簽名的情況。

(二)生產經營單位層面(四項)
1.是否利用甲方地位,采取利誘、拒付技術服務費、合同約定等手段,要求或者默認安全評價機構出具與企業實際情況不符的安全評價報告。
2.是否存在向安全評價機構提供虛假失實的原始資料和“第三方”證明材料的情況。
3.對安全評價報告提出的風險防范措施、事故預防措施、隱患整改意見等,是否及時落實到位。
4.是否利用虛假報告獲得相關許可、驗收或者備案。
(三)省級應急管理部門、煤礦安全生產監管部門(以下統稱省級監管部門)及其下級監管部門層面(七項)
1.是否存在不按規定的資質條件和程序審批安全評價機構資質的情況。
2.是否存在以備案、登記、年檢、換證、要求設立分支機構等形式,設置或者變相設置安全評價機構準入障礙的情況。
3.是否存在未經批準而將資質認可權層層下放,事中事后監管措施落實不到位的情況。
4.是否存在強制或者變相強制要求企業接受特定安全評價機構開展技術服務的情況。
5.是否存在干涉安全評價活動及報告結論,要求企業提交結論為“合格”或者“具備安全生產條件”的安全評價報告等情況。
6.省級監管部門是否將其認可的安全評價機構納入年度安全生產監督檢查計劃,并按照國務院“雙隨機、一公開”有關規定實施監督檢查,監督檢查數量滿足確保每三年至少覆蓋一次的序時進度。
7.在安全生產許可、建設項目安全設施“三同時”審查、監督檢查和事故調查中,發現生產經營單位和安全評價機構在安全評價活動中有違法違規行為的,是否依法實施了行政處罰;對利用虛假評價報告取得相關許可、驗收或者備案的相關單位和人員,是否依法進行了處理。
全文如下:
















海灣消防安全有限公司主營:GST海灣消防報警設備銷售,消防工程施工改造,氣體滅火、電氣/漏電火災、消防水系統施工安裝,售后維修保養,檢測,調試,海灣消防網站:http://m.jianlaiyiyao.com/;海灣消防服務熱線:4006-598-119
本頁關鍵詞:


蘇公網安備32058102002148號