新版《醫療機構消防安全管理》解讀及新老版對比
本標準與WS 308—2009相比,除編輯性修改外主要技術內容變化如下:
——規范性引用文件增加了GB 25201、 GB/T 25894和WS 434(見第2章);
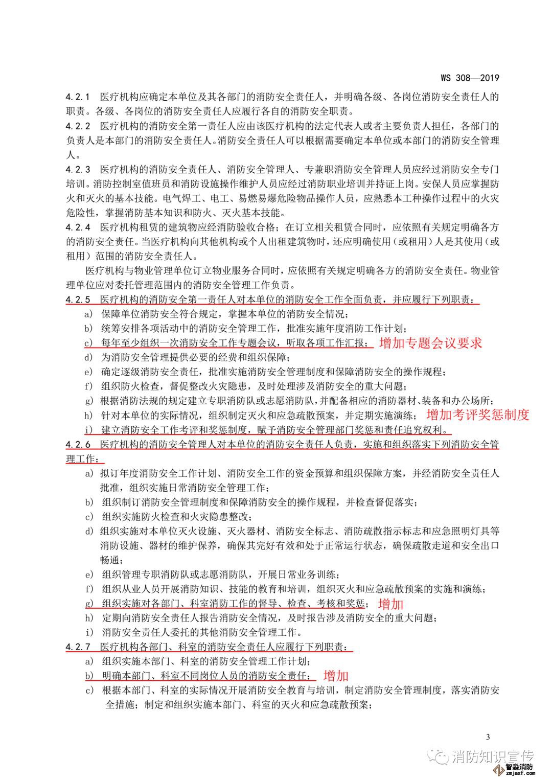
——修改明確了消防工作原則(見4.1.1, 2009年版的4.1.1);
——修改了消防設計審核、消防工程驗收手續要求(見4.1.6, 2009年版的4.1.6);
——增加了屬于高危單位的醫療機構開展消防安全評估的要求(見4.1.14);
——修改了消防安全責任人的職責要求(見4.2.5, 2009年版的4.2.5);
——修改了消防安全管理人的職責要求(見4.2.6, 2009年版的4.2.7);
——修改了各部門、科室的消防安全責任人的職責要求(見4.2.7, 2009年版的4.2.6);
——修改了志愿消防隊員的職責要求(見4.2.12, 2009年版的4.3.3);
——修改了醫療機構的志愿消防隊員比例要求(見4.3.1, 2009年版的4.3.1);
——修改了內設消防安全管理部門或消防安全管理員的工作要求(見4.3.2, 2009年版的4.3.2);
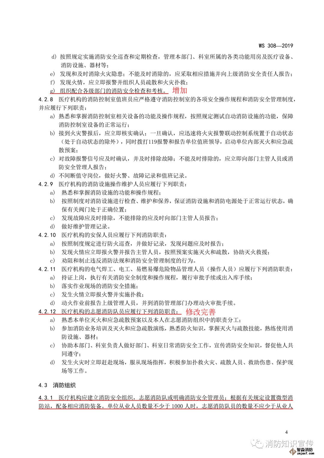
——增加了對不同人員開展消防安全教育、培訓的要求(見4.4.3 b)、 d));
——修改了消防控制室值班制度要求(見4.4.6, 2009年版的4.4.6);
——修改了滅火和應急疏散預案演練制度要求(見4.4.12, 2009年版的4.4.12);
——增加了消防安全例會制度要求(見4.4.14);
——增加了日常巡查和檢查要求(見4.5);
——修改了火災危險源管理中有關用電、用氣的管理要求(見4.6.2、 4.6.3, 2009年版的4.5.2、 4.5.3);
——增加了發現火災的1分鐘內、 3分鐘內、 5分鐘內的應急處置工作要求和發生火災后醫療機構開展應急疏散要求(見4.7.4、 4.7.5、 4.7.6和4.7.7);
——增加了有關消防安全教育培訓的要求(見4.8);
——增加行動不能自理或行動不便患者的病房布置樓層的要求(見5.4.4);
——增加了病案資料庫消防安全管理要求(見5.6);
——增加了高壓氧艙排氧口遠離明火或火花散發地點的要求(見5.8.6);
——增加了放射機房消防安全管理要求(見5.9);
——增加了廚房消防安全管理要求(見5.11);
——增加了消防控制室的空間和設施要求(見5.13.1);
——增加了消防控制室的信息顯示和設備管理要求(見5.13.4)。















火災應急處置方面增加內容(對其他行業具有重要指導意義):
4.7.4 在發現火災的 1 分鐘內,相關人員應開展下列應急處置工作:
a) 消防控制室值班人員接到控制設備報警顯示后,應首先在系統報警點位置平面圖中核實報警點所對應的部位;
b) 消防控制室值班人員接到報警后立即通知安保人員及距離報警部位最近的工作人員持通訊工具、滅火器和防毒面具,迅速趕到報警部位核實情況,發現火警立即處置;
c) 安保人員和距離報警部位最近的工作人員負責到現場核實火情和進行滅火,并向消防控制室報告著火的準確部位、燃燒物質等情況;
d) 到場人員應做好個人防護,如果火勢較大,未能控制,應立即呼叫增援力量。
4.7.5 在發現火災的 3 分鐘內,相關人員應開展下列應急處置工作:
a) 安保人員等工作人員現場核實報警部位確實起火后,應立即通知消防控制室,消防控制室值班人員應確認系統聯動控制裝置處于自動狀態,同時立即撥打電話“119” 報警,說明發生火災的單位名稱、地點、起火部位、聯系電話、燃燒物質等基本情況;
b) 消防控制室值班人員應通知值班領導,值班領導立即組織滅火救援力量在 3 分鐘內趕赴現場,按任務分工進行處置;
c) 滅火組就近占據室內消火栓進行滅火;救護組到現場搜救和救護傷員;疏散組逐個房間搜救、引導人員疏散;保衛組設置警戒區域,避免無關人員進入現場,同時負責接應消防隊到場。
4.7.6 在發現火災的 5 分鐘內,相關人員應開展下列應急處置工作:
a) 現場火勢較大,消防隊還沒有到達現場時,應組織志愿消防隊員到現場增援進行滅火;
b) 消防隊到場后,醫療機構值班領導應主動匯報現場情況,協助消防隊做好警戒、疏散、滅火、配合、救護等工作;
c) 消防控制室值班人員應準備好各樓層的平面布置圖,醫療機構安排人員接應消防隊快速到達火災現場。
4.7.7 發生火災后,醫療機構應按下列要求開展應急疏散:
a) 首先利用應急廣播系統穩定被困人員情緒,防止驚慌擁擠;
b) 組織疏散小組,組織病人和現場人員疏散、轉移,對于能夠自主行動的病人,應引導其按確定的路線疏散;對于不能自主行動或者由于病情嚴重不能移動的病人,由醫務人員和救護組人員按既定方案疏散、轉移。在疏散、轉移過程中應采取必要的防護、救護措施;
c) 在發生人流堵塞的情況下,應迅速安排人員采取有力措施進行疏散或避難;
d) 當安全出口受到煙霧或高溫的威脅時,應采用消防卷盤或水槍降溫等方式,保護疏散人員安全;
e) 對受傷或無法自行疏散的被困人員,應組成救護組直接搶救,或組織被困人員互救;
f) 屋頂發生局部塌落時,在保證安全前提下,應迅速組織經過訓練的志愿消防隊員,利用水槍掩護深入火場,救助被困人員;
g) 當消防隊到達現場后,現場消防指揮應向消防隊負責人報告火災現場的情況,移交指揮權并服從專業指揮。
4.8 消防安全教育培訓
4.8.1 醫療機構每年應至少組織工作人員開展一次消防安全教育培訓,新上崗和進入新崗位的工作人員必須經過崗前消防培訓,培訓合格后方可上崗,培訓內容包括:
a) 檢查消除火災隱患的能力、組織撲救初起火災的能力、組織人員疏散逃生的能力、消防宣傳教育培訓的能力的相關知識;
b) 撲滅初起火災的技能,懂得滅火器、防毒面具、消防水帶、消防軟盤、手動報警按鈕、防火卷簾、常閉式防火門等的消防設施、器材的運用;
c) 本崗位消防安全職責和崗位火災危險性及防范措施。
4.8.2 醫療機構每年應組織管理人員開展一次消防安全教育培訓,培訓內容除包括 4.8.1 規定的內容外,還包括:
a) 單位整體情況,如建筑類別、建筑層數、建筑數量、建筑面積、功能分布、建筑內單位數量、消防設施等;
b) 單位人員組織架構、應急指揮架構;
c) 單位所有消防安全管理制度,應急處置預案內容。
4.8.3 醫療機構每月應組織安保人員開展一次消防安全教育培訓,培訓內容包括:
a) 單位消防安全管理制度,尤其是火災應急處置預案分工;
b) 燃氣管道關閥切斷和發現、排除火災隱患的技能,防火巡査、檢査要點,重點部位、場所的防護要求;
c) 建筑消防設施、安全疏散設施,如消防車道、消防車登高操作場地、疏散樓梯、疏散走道、消防電梯、消防控制中心、安全出口等設置位置及基本常識;
d) 滅火救援、疏散引導和簡單醫療救護技能;
e) 防火巡査、檢查記錄表填寫方法。
4.8.4 醫療機構每季度應組織工程人員開展一次消防安全教育培訓,培訓內容包括:
a) 排除簡單消防設施、 器材故障的技能;
b) 發電機、排煙風機、送風機、消防水泵、消防卷簾、消防水炮、防火卷簾、濕式報警閥、雨淋閥、防火幕等設施的應急啟動技能;
c) 單位建筑內各類進出水管閥門所在位置及開啟要求;
d) 燃氣管道關閥、切斷的技能;
e) 切斷著火區域氧氣供應的技能;
f) 組織引導人員疏散、滅火救援的技能;
g) 消防設施月或季檢査記錄表填寫方法。
4.8.5 醫療機構至少每半年應組織消防控制室操作人員開展一次消防安全教育培訓,培訓內容包括:
a) 消防控制設備的操作方法;
b) 火災事故緊急處置流程;
c) 消防控制室值班記錄表填寫方法;
d) 單位基本情況,如建筑情況(建筑類別、建筑層數、建筑數量、建筑面積、功能分布、建筑內單位數量)、消防設施設置情況(設施種類、分布位置、水泵房和發電機房等重要功能用房設置位置、室外消火栓和水泵接合器安裝位置)等。
海灣消防安全有限公司主營:GST海灣消防報警設備銷售,消防工程施工改造,氣體滅火、電氣/漏電火災、消防水系統施工安裝,售后維修保養,檢測,調試,海灣消防網站:http://m.jianlaiyiyao.com/;海灣消防服務熱線:4006-598-119
本頁關鍵詞:


蘇公網安備32058102002148號